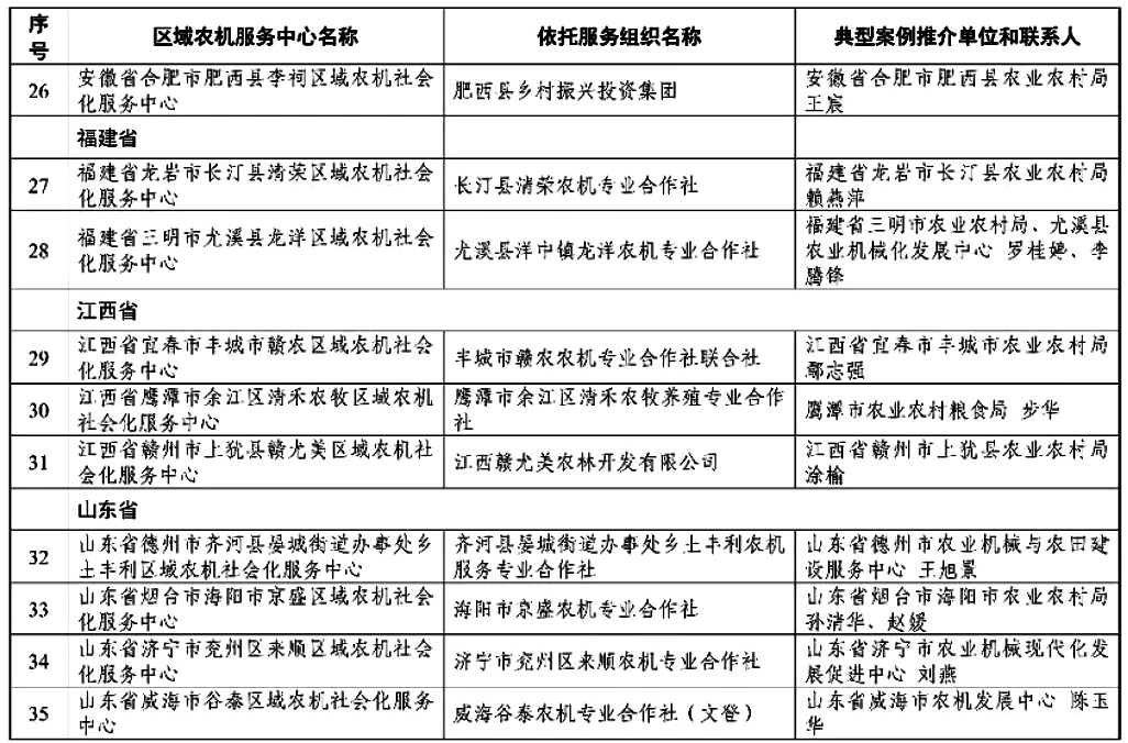
近日,农业农村部农业机械化总站发布《关于推介2025年区域农机社会化服务中心建设典型案例的通知》,遴选70个案例作为区域农机社会化服务中心建设典型案例。其中,我市尤溪县龙洋区域农机社会化服务中心典型经验成功入选,成为全省仅有的两个入选案例之一。

该典型案例重点聚焦尤溪县农机社会化服务开展、应急救灾能力建设、农机手培育等关键环节,集中展现了尤溪县龙洋区域农机社会化服务中心在健全服务体系、创新服务模式、提升服务效能等方面的有效举措和实践成效。其经验做法具有较强的代表性、示范性和可推广性,将为我市乃至全省区域农机社会化服务中心建设提供有益借鉴,助力农业机械化高质量发展。
扫一扫在手机上查看当前页面

闽公网安备35040202000154号